Внутри — широко известный в узких кругах Ketron SD2 + усилитель звука, собранный на TDA8543T. Тот усилитель, который уже имеется на плате Ketron-а, не выдаёт громкость, достаточную для того, чтобы комфортно играть, управляя громкостью с помощью меха. Пришлось прикрутить альтернативный усилитель, который я могу рекомендовать для совместного использования с платой Ketron SD2.
Про сам Ketron SD2 могу сказать, что он хорош. Но недостаточно хорош, для того, чтобы занять место моего основного звукового модуля. Основным модулем у меня пока остаётся ATEMP Pro.DX.
Вот мои наблюдения:
- Аккордеоновых звуков здесь больше, чем в Pro.DX. И их звучание вполне хорошее для правой руки.
- Но ни один из этих звуков я не могу поставить на бас или на аккорды. Совершенно не то пальто. (А в Pro.DX хороших звуков для баса и аккордов аж два.)
- В Кетроне нет звука чистого баяна. А в Pro.DX есть, причём очень натурально звучащий (здесь — пример звучания).
- Выбор органных звуков имеется, но их звучание не такое разнообразное, как у Pro.DX.
- Зато в Кетроне есть специальный режим «орган Хаммонда». Это, конечно, плюс. Это позволяет (комбинируя специальным образом настроенный звук Хамонда со звуком аккордеона) получить звук, очень похожий на тот, что частенько использует Людовик Бейер на своём баяне Roland.
- Звуки медных духовых мне в Кетроне в целом не очень нравятся. Недостаточно натурально звучат, имеются электронные призвуки. Хотя 2-3 звука можно использовать.
- Саксофоны я ещё не решил где лучше — в Кетроне или в Pro.DX.
- Скрипки достаточно натурально звучат и в Кетроне, и в Pro.DX.
- Электромеханические фортепиано всякие (т.е. разновидности Rhodes) я пока детально не слушал. Пока не могу сказать, где их звуки лучше.
- Если нужны звуки джазового контрабаса, на котором играют пальцами, то вам однозначно нужен Pro.DX. В Кетроне таких двуков нет, а в АТемпе их два, и они прекрасны.
- Бас-гитары я пока не решил, где лучше.
Такие дела.

А у меня что-то не выходит стабильный миди-сигнал на модуль. Диод мигает (команды принимает), но не стабильно. Ноты не всегда звучат. Потом как будто ловит програм-ченж и начинает другим инструментом играть.
Может есть идеи что улучшить?
https://disk.yandex.ru/i/xhdbi1vjM6ZHGw
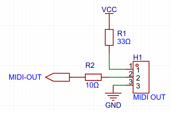
красный — сигнал, черный — +3.3в, оплетка — земля. Резюки по 220Ом, скорость 31250.
А модуль какой?
Во-первых для 3.3-вольтовой реализации MIDI OUT интерфейса надо использовать такие сопротивления:

Во-вторых, надо убедиться что скорость порта выставлена 31250 — это стандарт для MIDI.
В-третьих, если используется Running Status, то не все модули его могут правильно обрабатывать. Дешевые китайские — не могут. Т.е. иногда приходится RS отключать.
Да, спасибо за совет — заменил сопротивления и все заработало.
Странно, что поисковики не выдают однозначно единую схему для 3.3в. И чат-жэ-пэ-тэ туда же )
Я какой-то стандарт скачивал и оттуда брал.
Только уже забыл какой и где 🙂
Попробую найти.
PS: https://midi.org/5-pin-din-electrical-specs